第四章:民主轉型的政治過程(之三)
读王天成《大轉型:中國民主化戰略研究框架》所做笔记与摘录,P35-50
原书及其作者:作者王天成先生,是90-00年代就在《北京之春》上发表过《论共和国》和《再论共和国》的学者,2017年和胡平一起创立了中国民主转型研究所,还是《中国民主季刊》的现任总编辑。这本书属于比较政治学功底非常扎实的著作,书本身不是很厚(两百多页)但是内容非常丰富。如标题所述讨论的是中国如果要走向民主转型,这个过程应该是什么样的,怎么才能发生。
系列上一篇:政治過程 2
3. 轉型模式
3.1 速度模式
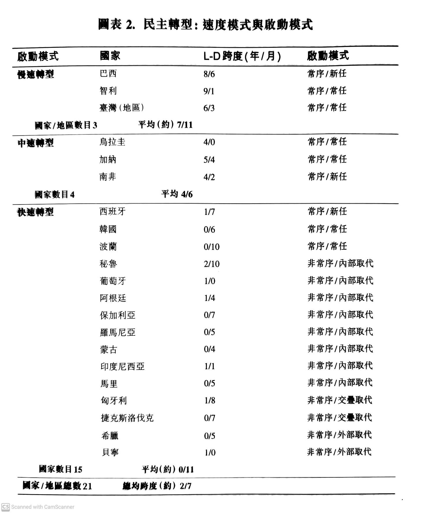
p37 在對一系列轉型案例進行研究之後,筆者發現,可以根據從轉型開始亦即自由化到第一次全國大選所經歷的時間,將民主轉型分為慢速、中速和快速三大類。筆者將從自由化到第一次全國大選的時間間隔稱之為“L-D跨度”,它是本書的一個重要分析工具。L和 D分別是英文 liberalization (自由化) 和 democratization (民主化) 的第一個字母。需要說明的是,在有些轉型中,第一次全國選舉的對象是立憲會議或具有臨時議會性質的立憲議會,嚴格說來並不屬於民主化。此外,第一次全國選舉也未必等於民主化的完成,可能只是民主化的開始。
p40 從這些案例可以看出,民主轉型的發生總是與政府或政權方面的重大變化聯繫在一起:既可能是最高領導人放棄強硬路線、選擇轉型,也可能是最高領導人更迭、對外戰爭失敗或政權在抗議浪潮中崩潰等。轉型開始的時候,領導人總是會向外界表明自己的意願以爭取人心,但有的表述可能非常明確,有的起初或許比較模糊、不乏自相矛盾,因為其立場在搖擺。況且說並不等於做,所以,根據重大事件確定轉型開始的時間,是一個更可靠的方法。轉型研究專家們通常不會在一個國家轉型開始的時間上發生大的分歧,因為民主轉型是一個明顯不同於往昔的階段,並且必然以標誌一個國家形成了轉型意志的重大事件為分界線。
p40-41 為什麼要以 L-D 跨度即從轉型開始亦即自由化到第一次全國大選所經歷的時間為基準劃分速度類型呢?有三個理由:首先是因為從自由化到第一次全國大選的間隔時間越長,轉型過程也就越長,而從自由化過渡到民主化是轉型過程的核心,最能體現轉型的節奏;其次,第一次選舉具有特殊的重要性,通常被稱為“奠基性選舉” (founding election),在很大程度上能左右轉型過程的議程,本書後面將談到如果奠基性選舉不是全國選舉,對於有族群分裂問題的國家是非常危險的;再次,儘管第一次全國選舉的舉行並不一定就等於民主轉型的完成,但在大多數情況下,兩者要麼一致、要麼相差不遠。
p41 根據數據的分佈和通常的心理感受,我將 L-D 跨度在2年10個月以下的歸為快速轉型,2年10個月以上至5年10個月為中速轉型,5年10 個月以上為慢速轉型。在上表中,慢速轉型、中速轉型、快速轉型的國家 (地區) 數目分別是3、3、15,各占全部個案的14%、14%和72% (其中,只有秘魯的 L-D 跨度在2年以上)。圖表1的數據分佈表明,快速轉型是常規,中速、慢速轉型是特例。慢速轉型的國家 (地區),平均 L-D 跨度約7年11個月,中速轉型是4年6個月,快速轉型約11個月。在快速轉型個案中,自由化與民主化幾乎是同時發生的。所有21個案例的平均 L-D 跨度約2年7個月,其中,最長的是9年,最短的只有4個月。
p42 那麼,是什麼原因導致了各國轉型速度的差異呢?大致而言,如果轉型是由頗為成功、自信的威權政體在相對較小的社會壓力下啟動的,自由化與民主化的間隔可能會長一些,而如果轉型是由群眾運動、反對派所強加的或發生在對外戰爭失敗、軍事政變的情況下,自由化向民主化過渡的時間可能就會短些。巴西、智利、臺灣的威權政體都是比較成功、自信的、轉型是在沒有打亂原有憲法秩序的前提下按部就班展開的。與它們不同,葡萄牙的轉型則是由心懷不滿的中下級軍官發動政變啟動的,捷克斯洛伐、羅馬尼亞、蒙古、貝寧、印尼等國家的轉型發生在大規模民眾抗議導致政權崩潰或者最高統治者倒臺的情境下。
非常明显,决定转型速度类型的最重要的因素是转型的启动模式,也就是人们通常所说的转型模式。 (p.p. 42)
3.2 啟動模式
p42 許多人都討論過轉型模式的劃分,他們的角度、用意也存在差異。 最常見的劃分轉型模式的方法,是找出誰做出了啟動轉型的政治決定以及主導了轉型的具體過程。例如,亨廷頓在《第三波》中,從這個角度將轉型劃分為三種類型。一是轉變 (transformation),通俗地說就是改革,也就是那些在威權體制中掌權的人走在前面、發揮決定作用,結束威權體制並將其轉變為民主體制。西班牙、巴西、蘇聯等都屬於這種模式。另一種模式是“取代” (replacement),民主化的發生,是由於反對派的力量在增加,政府的力量在喪失,直至政府崩潰或者被推翻。捷克斯洛伐克、羅馬尼亞等就是以這種方式開啟轉型的。第三種模式是“交替” (transplacement),在這一模式中,政府與反對派談判,民主化是兩者共同行動的結果。波蘭、南非都是著名的例子。
p43-44 筆者將轉型分為常序性和非常序性兩大類。“常序性轉型”是在政府權力秩序沒有被打亂的情況下發生的,反之,則屬於 “非常序性轉型” 或者說 突發性轉型”。常序性轉型又可以分為 “常任者轉型” 和 “新任者轉型” 兩個子類。一個常年統治某個國家的獨裁者,其信條、經驗、罪孽和習性,都使他不太可能轉而擁抱自由民主,除非他死去或者被趕下臺,轉型似乎不太可能發生。不過,也有一些例外。由於危機日深、對抗加劇、國際壓力增強等原因,某些老舵主也可能會改變航向,並且希望通過推動轉型,人們會 “不計前嫌”、選舉他們繼續掌舵。這種情況通常更有可能發生在通過政變上臺的軍人身上,因為他們的政權本來就豐稱自己是過渡性的。...... 當一個頑固不化的老獨裁者死去或退位的時候,他會給其繼任者留下一個深遭怨恨甚至病入膏肓的體制。人們盼望着他的離去會成為改變的機會,有些人會趁機發出呼籲、增加抗議活動。繼任者或許並沒有那樣多的罪孽,或許上臺前就認定必須作出一些改變,甚至希望成為新時代的開創者和第一受益者。
p44 在政府正常權力秩序還能維持的情況下,如果掌權者——無論他是老“舵主”還是新 “舵主” ——不願意順應變化了的形勢,歷史的進程也許會放慢,但民主轉型會開闢自己的道路。而且,當時機來臨時,變化通常會以令人震驚的速度發生。非常序性轉型或者說突發性轉型可以分為三個子類:內部取代、外部取代、交疊取代。
内部取代类似于说在原有掌权者突然无法再继续执政的情况下,原统治集团内部具有很不一样施政方法的人迅速掌握国家权力,然后开启民主化;外部取代类似于说社会上的反对派或者其他什么角色,实质上取代原政府而掌握了国家权力;交替取代类似于内部取代者和外部反对派共享权力,组成联合政府。
p46 在下表中,非常序性轉型共12個、常序性轉型9個,分別占全部案例的57%和43%。常序性轉型分佈在慢速、中速和快速三種類型中,在其中各占100%、100%和20%。而所有的非常序性轉型都是快速的,占快速轉型案例的80%。
非常序性转型模式和快速转型节奏的关系很容易直观理解,情况往往是民间反对派或者原政府内截然不同的改革派在实力对比上获得了绝对优势才会打破原有秩序,造成非常序性的转型模式,已经获得了力量但是在制度上没有容身之处的势力快速推动民主化来给自己一个稳固地位。毫无疑问在这种情况下民间的反对力量起决定性作用,很多原政府内部的改革派也是在对外界施压的不断反应之下变成完全不同于以往执政者的改革派的,但是书里作者给出的更多案例分析力图证明,即使在常序的转型模式中,民间反对派的作用也还是十分重要的。众所周知在威权或者任何形式的集权政治之下,国民想要扩张政治权力,靠统治者的恩典是靠不住的,如果不是一直遇到社会力量的阻击,很多被分到中速或慢速转型节奏里的政府在转型过程中往往都是随时想走回头路的。缺少有力的反对压力很可能导致了更长的转型时间和更多的波折变数。
p48 民眾抗議對於快速轉型的啟動起了更大的作用,但是,抗議的高潮通常在轉型開始後很快就過去了。在慢速轉型中,民眾抗議對於其啟動所發揮的作用要小一些,然而,由於民主化的前景不確定,轉型過程中卻有可能發生大規模的抗議,正如巴西等案例所顯示的。...... 可以得出一個判斷:L-D 跨度越長越有可能發生更多的抗議、 衝突。有限的開放會激起更高的期望,如果不加快改革的速度,將會導致不穩定甚至暴力衝突。在社會已經動員起來的情況下,必須儘快過渡到民主化。
原书信息:
王天成,2012,《大轉型:中國民主化戰略研究框架》。晨鐘書局。ISBN 978-988-19539-7-1
在线存档:第五节 转型模式:速度与启动



